各單位、部門:
根據陽江市教育局工作安排,定于6月20日下午對陽江校區全體師生員工進行核酸檢測,具體通知如下:
一、 檢測對象
1.陽江校區全體教職工、學生。
2.在陽江校區內從事科研、施工、物業管理、服務外包等相關單位和個人,包括但不限于:陽江海上風電實驗室、陽江合金材料實驗室、高功率激光實驗室、中鐵二十三局、蘇東吳物業集團、深圳市祥瑞餐飲管理有限公司、校醫務室、商業中心。
3.48小時內接種過新冠疫苗的,請在接種48小時后再進行核酸檢測。
二、 檢測安排
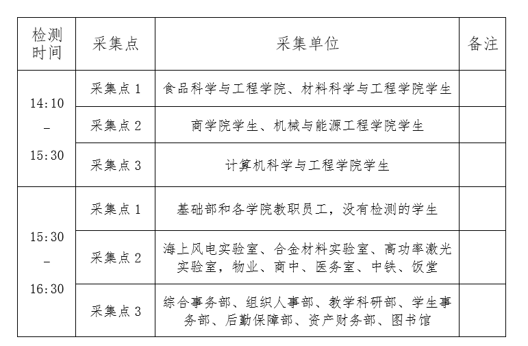
1.時間:2022年6月20日(周一)14:10-16:30。
2.地點:海陽館
3.具體分組:

三、核酸采集前準備
1.
掃碼登錄或微信搜索“粵核酸”小程序
2.
選擇“受檢人登錄”
3.
選擇“常規采樣”
4.
選擇“檢測申請”
5.

填寫個人資料并選擇“應檢盡檢(憑相關證明免費)”,在應檢盡檢類別中,統一選擇第20項“定期抽樣檢測人員”。(特別提醒:務必仔細檢查,確保所填寫的資料正確。)
6.點擊“保存”,生成二維碼,截圖保存到手機相冊。
四、注意事項
1.各單位高度重視,認真組織師生員工參加檢測,確保全員檢測。
2.參檢人員要按照安排的時間提前10分鐘到達海陽館,打開手機相冊中的二維碼截圖,做好檢測準備。
3.全體人員要自覺服從現場工作人員指揮,全程佩戴口罩,保持一米間距。
4.未提前填寫資料的人員,要先在候檢處提前生成采樣信息二維碼,進場后出示二維碼給工作人員掃碼后,方可檢測。
5.核酸樣本采集完畢后,要盡快離開現場。
6.粵核酸二維碼應檢盡檢類別選項改為“定期抽樣檢測人員”。
廣東海洋大學陽江校區管委會
2022年6月17日